新着情報
- 2026/02/26
- 2026年度補助事業情報掲載
- 2025/03/28
- 2025年度補助事業情報掲載
- 2024/04/16
- 2024年度補助事業情報掲載
2026年度は9会場で「女声合唱のための講習会」などを開催します。おかあさんコーラスに限らずどなたでも受講・参加可能です。加盟・未加盟も問いません。興味のある内容や都合のよい日程にあわせてご参加ください。
2026年度補助事業一覧
北海道
発声講座〜美しい響きで歌うために〜in函館
◎2026年5月31日(日)/北海道ハウスタウンプラザ講堂(亀田交流プラザ) 北海道函館市美原1丁目26-12
◎講師:一鐵久美子(声楽家・ソプラノ)
◆問い合わせ先:函館合唱連盟事務局長 村田麻由 kaerunntask@yahoo.co.jp / TEL.
080-6088-7520
東北
関東
2026レディースカンタートin常陸太田
◎2026年5月31日(日)/常陸太田市民交流センターパルティホール 茨城県常陸太田市金井町 3210
◎講師:清水雅彦(合唱指揮者)、黒川和伸(合唱指揮者)
◆問い合わせ先:茨城県合唱連盟 gassyou.ibaraki@gmail.com / TEL&FAX 029-233-1747
東京
中部
関西
中国
四国
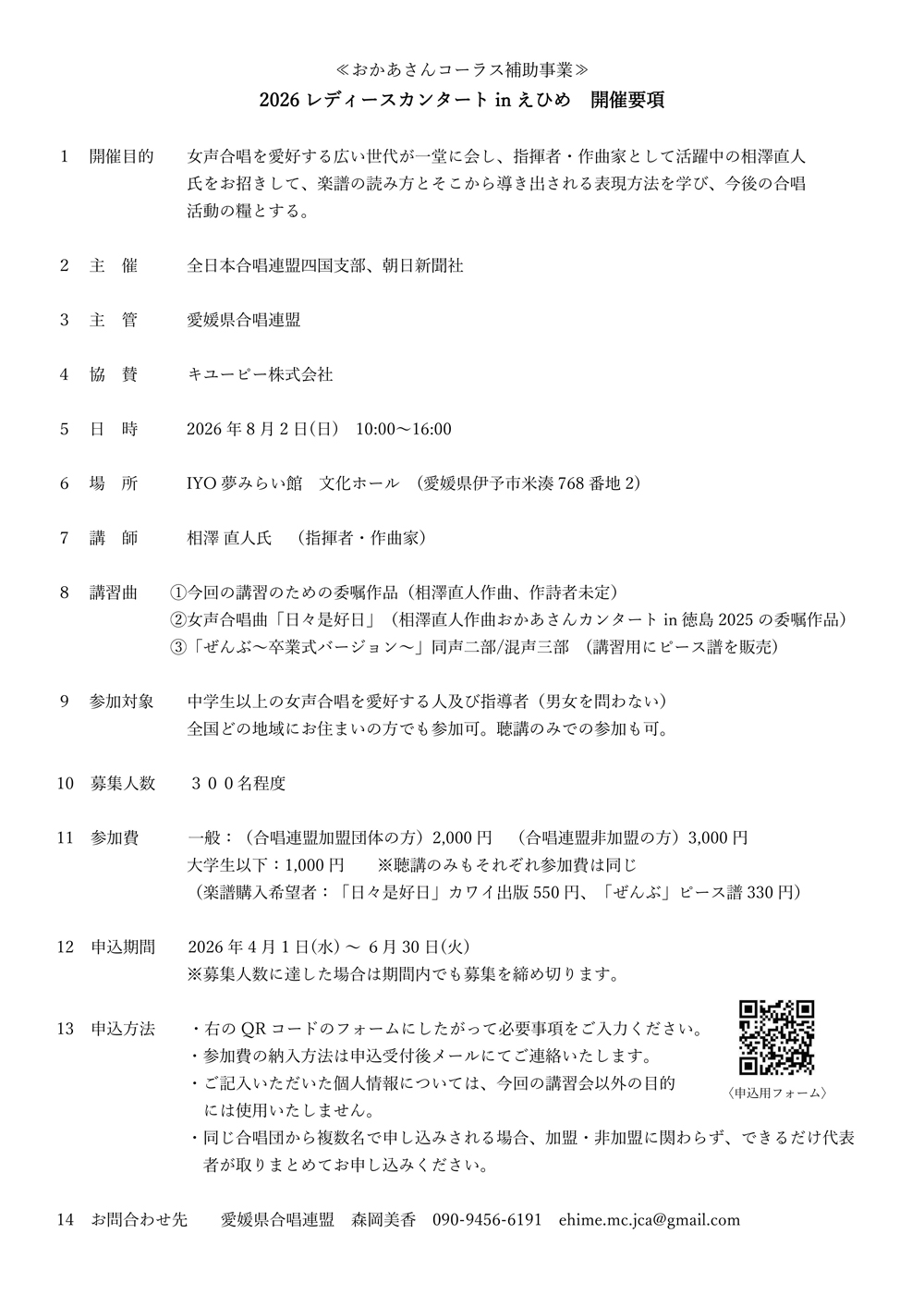
2026レディースカンタートinえひめ
◎2026年8月2日(日)/IYO夢みらい館 文化ホール 愛媛県伊予市米湊768番地2
◎講師:相澤直人(指揮者・作曲家)
◆問い合わせ先:愛媛県合唱連盟 森岡美香 ehime.mc.jca@gmail.com / TEL
090-9456-6191
九州
Viva! レディースカンタートinかごしま
◎2026年11月1日(日)/霧島国際音楽ホール(みやまコンセール) 鹿児島県霧島市牧園町高千穂3311-29
◎講師:相澤直人(指揮者・作曲家)、三宅悠太(作曲家)
◆申込先:鹿児島県合唱連盟 kago.chor.a@gmail.com / TEL
070-2014-1314 / FAX 099-225-4831
◆お問い合わせ先:全日本合唱連盟九州支部 jca-k_chorus@ever.ocn.ne.jp / TEL
090-8413-0829
※詳細等決まり次第本ページに掲載していきます。









